中国演出行业协会倡议:不为未满16周岁未成年人提供网络直播服务
01.06.2021 17:02
本文来源: 西安网
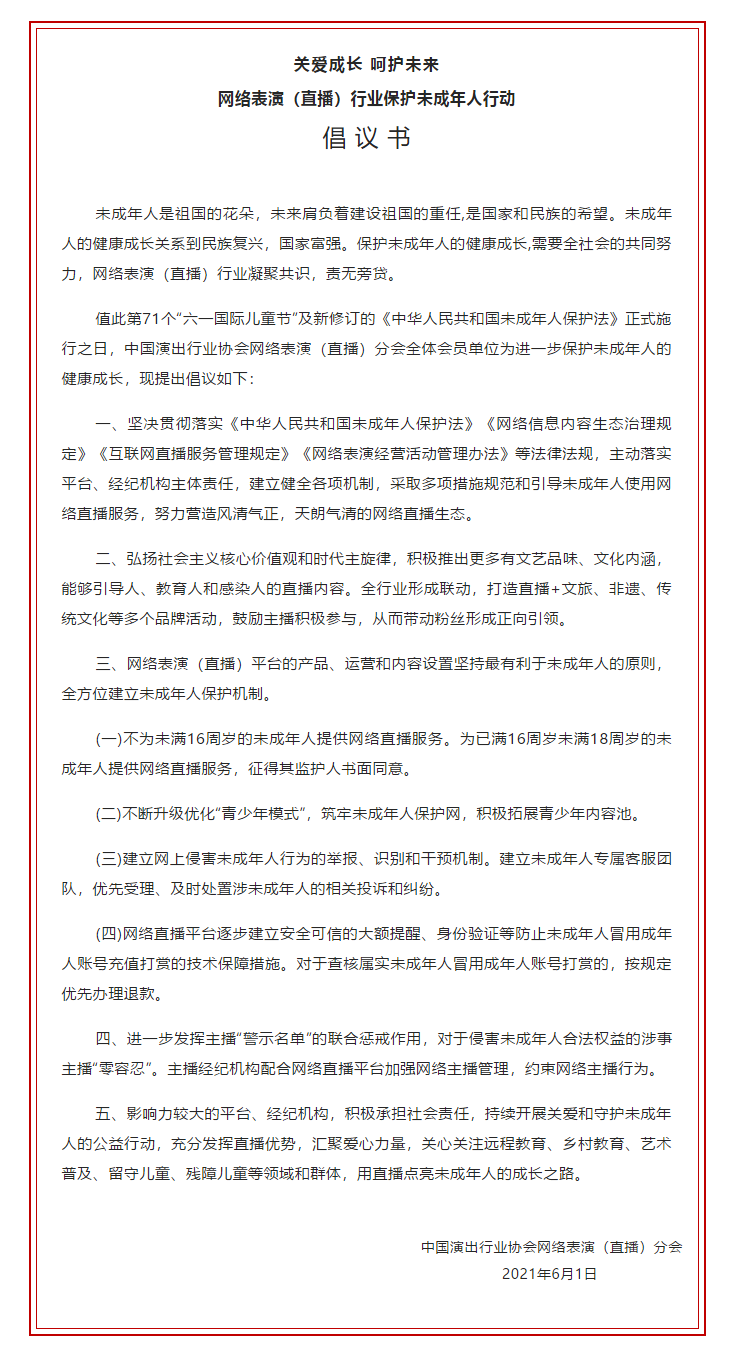
新华社北京6月1日电(记者白瀛)中国演出行业协会网络表演(直播)分会1日发出倡议,网络直播平台不为未满16周岁的未成年人提供网络直播服务,为已满16周岁未满18周岁的未成年人提供网络直播服务,征得其监护人书面同意;逐步建立安全可信的大额提醒、身份验证等防止未成年人冒用成年人账号充值打赏的技术保障措施。
这份“网络表演(直播)行业保护未成年人行动倡议”指出,网络直播平台应主动落实平台、经纪机构主体责任,采取多项措施规范和引导未成年人使用网络直播服务,不断升级优化“青少年模式”;建立网上侵害未成年人行为的举报、识别和干预机制,建立未成年人专属客服团队,优先受理、及时处置涉未成年人的相关投诉和纠纷。
据介绍,已有超50家网络直播平台和MCN机构响应倡议,包括陌陌、TT语音、战旗、花椒、网易CC、KK直播、六间房、么么、秀色、荔枝、抖音、酷狗、虎牙、YY直播、斗鱼、映客、小红书、来疯、哔哩哔哩、玩吧、秒拍、边锋、爱聊、比心、蓝城兄弟、美拍、微博、天鸽互动、他趣、齐齐、皮皮、唱吧、Hello语音、小米直播、爱奇艺、伴伴、快手、百度、龙珠直播、炫石互娱、天南星、天台娱乐、坚果传媒、七彩福星、亚娱天空、薪宝科技、话社、思凯文化、无忧传媒等。
编辑:张楠
版权声明:本网注明来源为“西安网”的文字、视频、图片内容,版权均属本站所有,如若转载,请注明本文出处:http://www.xiancity.cn 同时本网转载内容仅为传播资讯,不代表本网观点。如涉及作品内容、版权和其它问题,请与本网站联系,我们将在第一时间删除内容。
本文来源: 西安网
01.06.2021 17:02
改变你我命运的那些瞬间丨来之不易的胜利
编辑:王嘉
版权声明:本网注明来源为“西安网”的文字、视频、图片内容,版权均属本站所有,如若转载,请注明本文出处:http://www.西安网



