西安新城区、碑林区、莲湖区、航天基地:1月22日起出入小区不再查验48小时核酸
22.01.2022 07:33
本文来源: 西安网
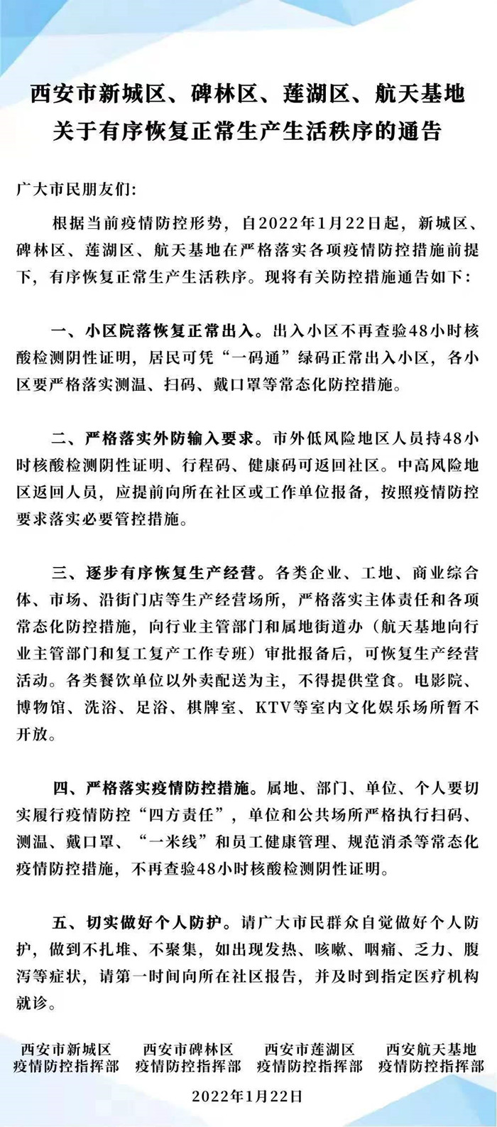
1月22日,西安市新城区、碑林区、莲湖区、航天基地发布关于有序恢复正常生产生活秩序的通告,出入小区不再查验48小时核酸证明。
编辑:刘伟
版权声明:本网注明来源为“西安网”的文字、视频、图片内容,版权均属本站所有,如若转载,请注明本文出处:http://www.xiancity.cn 同时本网转载内容仅为传播资讯,不代表本网观点。如涉及作品内容、版权和其它问题,请与本网站联系,我们将在第一时间删除内容。
本文来源: 西安网
22.01.2022 07:33
去年我市外贸进出口总值首次超四千亿
据海关统计,2021年西安市实现进出口总值4400亿元,同比增长26.西安网
西安高新区、西咸新区沣东新城:恢复正常生产生活秩序
西安高新区 西咸新区沣东新城
关于做西安网
2021年陕西预计新增减税降费320亿元
1月17日,西安网
